This content has a new home at /learn.
Analysis of ChIP-seq data
This tutorial was inspired by efforts of Mo Heydarian and Mallory Freeberg. Tools higlighted here have been wrapped by Björn Grüning, Marius van den Beek and other IUC members. Dave Bouvier and Martin Cech helped fine tuning and deploying tools to Galaxy's public server.
In this tutorial we will:
- pre-process sequencing reads
- map reads
- post-process mapped data
- assess quality and strength of ChIP-signal
- display coverage plots in a genome browser
- call ChIP peaks with
MACS2 - inspect obtained calls
- look for sequence motifs within called peaks
- look at distribution of enriched regions across genes.
Data
Datasets for this tutorial were provided by Shaun Mahony and were generated in the lab of Frank Pugh.
Reb1 ChIP-exo
For this analysis we will be using ChIP-exo datasets. For this experiment immunoprecipitation was performed with antobodies against Reb1. Reb1 recognizes a specific sequence (TTACCCG) and is involved in many aspects of transcriptional regulation by all three yeast RNA polymerases and promotes formation of nucleosome-free regions (NFRs) (Hartley & Madhani:2009; Raisner:2005).
Data description
There are four datasets:
| Dataset | Description |
|---|---|
| Reb1_R1 | ChIP experiment, Replicate 1 |
| Input_R1 | Input DNA, Replicate 1 |
| Reb1_R2 | ChIP experiment, Replicate 2 |
| Input_R2 | Input DNA, Replicate 2 |
Data location
These datasets are deposited in a Galaxy library (watch Video on how to import data from a library):
![]() |
Galaxy data library containing the reads. Here you can see two replicates (R1 and R2). This is single-end data. Upload datasets into a new history by selecting all datasets and clicking to History button. Name the new history and click Import (watch this video). |
Uploading
After uploading datasets into Galaxy history we will combine all datasets into a single dataset collection. This will simplify downstream processing of the data. The process for creating a collection for this tutorial is is shown here.
Mapping and Post-processing
Mapping
In this particular case the data is of very high quality and do not need to be trimmed or postprocessed in any way before mapping. We will proceed by mapping all the data against the latest version of the yeast genome sacCer3:
![]() |
|Mapping all data at once. Note that Select input type is set to Single fastq and by selecting folder () button you can select as entire collection of fastq datasets. Important: here we also set readgroups automatically by toggling Set readgroups information dropdown to Set readgroups (SAM/BAM specification) and setting all Auto-assign button to Yes.
BWA on a collection will generate another collection of BAM files. Name this collection mapped data (for help on how to rename a collection see this video).Post-processing
For post-processing we will remove all non-uniquely mapped reads. This can be done by simply filtering out all reads with mapping quality less than 20 using NGS: SAMtools → Filter SAM or BAM:
![]() |
|Filtering multi-mapped reads by restricting the data to reads with mapping quality above 20. Note that by selecting folder () button you can select as entire collection of BAM datasets to filter at once.
Filter SAM or BAM on a collection will generate another collection of BAM files. Name this collection filtered data (for help on how to rename a collection see this video).Assessment of ChIP quality
After we mapped and filtered the reads it is time to make some inferences about how good the underlying data is.
Correlation among samples
In out experiment there are two replicates, each containing treatment and input (control) datasets. The first thing we can check is if the samples are correlated (in other words if treatment and control samples across the two replicates contain this same kind of signal). To do this we first generate read count matrix using NGS: DeepTools → multiBamSummary.
![]() |
|Running multiBAMsummary on a collection of BAM datasets (as before you can select collection by pressing folder () button).
This tool breaks genome into bins of fixed size (10,000 bp in our example) and computes the number of reads falling within each bin. Here is a fragment of its output:
#'chr' 'start' 'end' 'Reb1_R1' 'Input_R1' 'Input_R1' 'Reb1_R2'
chrVI 0 1000 19.0 41.0 3.0 6.0
chrVI 1000 2000 29.0 30.0 13.0 5.0
chrVI 2000 3000 0.0 0.0 0.0 0.0
chrVI 3000 4000 0.0 2.0 0.0 0.0
chrVI 4000 5000 7447.0 139.0 7.0 2645.0
we can then feed this matrix into NGS: DeepTools → plotCorrelation to generate heat map like this:
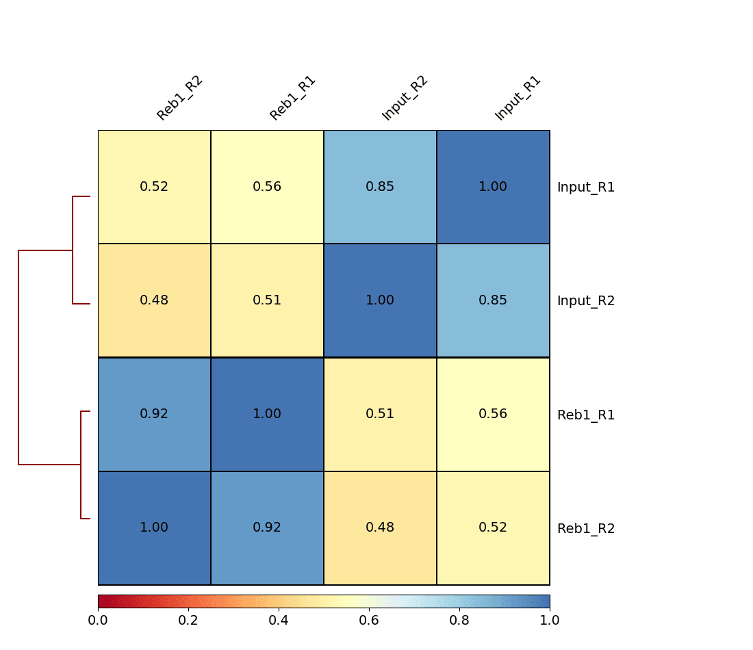
![]() |
A. Running plotCorrelation on output of multiBamSummary. |
![]() |
| B. Heatmap of four samples: Treatments (Rab1) and controls (Input) are well correlated among themselves. |
Here we can see that there are good correlations between replicates (between Reb1_R1 and Reb1_R2, and between input_R1 and input_R2), while correlations between treatments (Reb1) and controls (input) are weak. This is a good sign implying that there is some signal on our data.
Assessing signal strength
How do we tell is we do have signal coming from ChIP enrichment? One way of doing this is Signal Extraction Scaling (SES) proposed by Diaz:2012. SES works as follows. Suppose we have two datasets: ChIP and Input DNA. We divide genome into N non-overlapping windows (N = 10 in the example below) and for each window compute the number of reads. This way we end up with two lists: one listing read counts for ChIP (ChIP list) and the other for Input (Input list):
Window ChIP-count Input-count
-------------------------------
1 3 3
2 4 3
3 2 1
4 1 3
5 3 3
6 27 2
7 18 3
8 2 2
9 45 3
10 8 3
We then sort the ChIP list in ascending order and move elements from Input-list to match this order:
Window ChIP-count Input-count
-------------------------------
4 1 3
3 2 1
8 2 2
1 3 3
5 3 3
2 4 3
10 8 3
7 18 3
6 27 2
9 45 3
Now let's add another two columns to this dataset. These columns will show percentage of reads summing up to each row for ChIP and Input data. For example, 0.044 on row 3 is (1 + 2 + 2)/113 = 0.044.
1 2 3 4 5
-------------------------------
4 1 3 0.008 0.115
3 2 1 0.026 0.153
8 2 2 0.044 0.230
1 3 3 0.070 0.346
5 3 3 0.097 0.230
2 4 3 0.132 0.576
10 8 3 0.203 0.692
7 18 3 0.362 0.807
6 27 2 0.601 0.884
9 45 3 1.000 1.000
------------------------
113 26
Where:
1 = Window, 2 = read count in ChIP, 3 = read count in Input
4 = % or read to this point in ChIP 5 = % of read to this point
In the matrix above a large portion of ChIP reads (column 4) is concentrated in the few bins close to the bottom. This is not the case for the input reads (column 5). If we plot two last columns of this matrix we will get a curve like this:
![]() |
| SES plot for our toy example. Most "reads" in the ChIP experiment are concentrated in the last three bins. |
DeepTools provide a nice explanation of how the success of a ChIP experiment can be judged based on SES (also called fingerprint) plots:
![]() |
| DeepTools explanation of SES plots. |
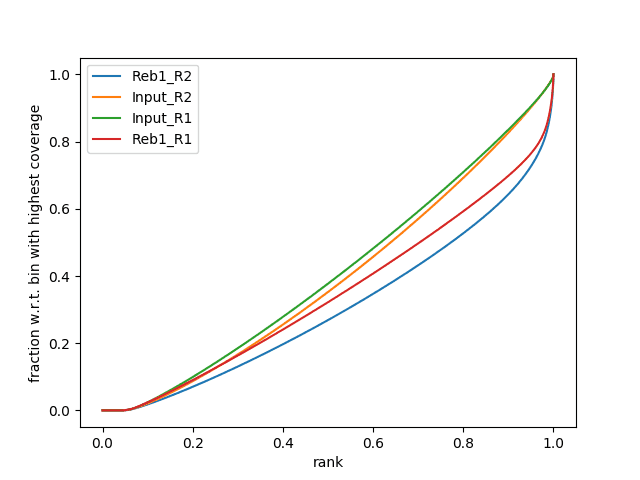
So let's apply this to our own data using NGS: DeepTools → plotFingerprint:
![]() |
A. Running plotFingerprint on filtered data (15.). |
![]() |
| B. SES fingerprint of four samples: Treatments (Rab1) show characteristic shape indicating of ChIP-signal. Approximately 30% of reads are contained in several % of genome. |
Generating bigWig datasets for display
In this section we will convert BAM files generated with bwa into bigWig format that will allow us to view read coverage distribution across the genome. We will also "pre-warm" a genome browser for displaying peaks we will be calling in the next section.
Generating bigWig datasets
We will use NGS: DeepTools → bamCoverage:
![]() |
Running bamCoverage on a collection of filtered BAM datasets (as before you can select collection by pressing folder () button). Here we set Bin size to 25. Next we set Effective genome size to user specified and enter 12000000 (approximate size of Saccharomyces cerevisiae genome). Because this tool has a particularly long interface we cut out important sections to make this image (see the panes below). |
![]() |
Finally we set Extend reads to the given average fragment size to 150. This is because in this particular experiment DNA was size selected to be between 120 and 170 bp for library preparation. |
bamCoverage on a collection of BAM datasets will generate a collection of bigWig datasets. Name this collection coverage (for help on how to rename a collection see this video).Displaying coverage tracks in a browser
Now we can display bigWig datasets generated in the previous section in a genome browser. There is a variety of available browsers. In this tutorial we will use IGV Browser (this video shows how to display multiple datasets in IGV).
![]() |
Collection of bigWigs produced by bamCoverage above. Note that in the one expanded dataset (Reb_R2) there is adisplay at IGV` link. |
Clicking this link in all four datasets (you will need to expand each dataset by clicking on it. This will expose IGV link) and focusing browser on MPH1 (YIR002C) gene will produce the following image:
![]() |
|Coverage distributing within IGV. Here ChIP replicates are colored in orange and controls are blue. All four tracks were set to maximum value of 70.
Calling peaks
While the peaks shown in the browser screenshot above are pretty clear and consistent across the two replicates, looking at the entire genome in the browser is hardly a sustainable way to identify all peaks. There are several ways for identifying binding events genome-wide. They are summarized in the figure below:
![]() |
|Outline of three ChIP-seq binding event detection methods. Peak-finding methods typically either shift the ChIP-seq tag locations in a 3′ direction by half the expected fragment length, or extend the length of the tag in a 3′ direction to be equal to the expected fragment length. Tags from opposite strands are merged to construct an unstranded tag density landscapes, and binding event locations are predicted from the locations with maximum tag coverage within each region that contains a significant enrichment of ChIP-seq tags (i.e. the peak summit). Peak-pairing methods [e.g. GeneTrack build similar tag density landscapes, but retain strandedness information and typically do not shift or extend the tag locations. Peak locations are determined on each strand separately, and nearby peaks in the correct stranded orientation within a given distance are paired together. Binding event locations are predicted from the peak-pair midpoint locations. Probabilistic binding detection methods aim to estimate the locations of binding events that could have given rise to the observed ChIP-seq tag locations. These methods begin training with initial guesses of binding event locations and a model of how tags are expected to be distributed around real ChIP-seq binding events. During each training step, every ChIP-seq tag is probabilistically associated with nearby binding events, depending on the distance between the tag and the event location. Given these probabilistic tag assignments, binding event locations are updated to achieve a better fit with their associated tags, and the model of how tags are distributed around binding events is updated to reflect the accumulation of tags around all current binding events. During the training process, binding events with few assigned tags are weeded out of the model, and the process eventually converges to a set of final binding locations. (Figure and legend from Mahony and Pugh:2015).
In this tutorials we will use MACS2 peak caller.
How does MACS work?
MACS (or its current version MACS2) performs several steps for calling peaks from paired treatment/control datasets:
![]() |
| Steps of the MACS workflow (From Feng:2012). |
Here is a concise description of these steps:
- Removing redundancy - MACS retains uniquely mapped reads and removes reads that are repeatedly mapped to the same location. This reduces effects of PCR amplification biases during library preparation.
- Build model and estimate fragment size - one of the MACS inputs is the fragment size or bandwidth, which is approximate size of DNA fragments generated during fragmentation step of library preparation. MACS first slides a window sized at twice the bandwidth across the genome and finds instances where read counts enriched by between 10 and 30 fold relative to the genome background. It then randomly samples 1,000 of such regions and build the model. To build the model it separates reads mapping to each of the strands and build two distributions (two modes). The midpoint between the two modes is the middle of the binding size and the distance between the modes is the fragment size
d(see Figure below).
![]() |
Peaks mapped to two strands are treated separately to build two coverage density profiles - two two modes. The distance between the modes is the fragment size d. This profile is build from 1,000 randomply selected enriched regions (From Zhang:2008). |
- Generate peaks - now that d has been defined MACS slides a window of size 2d across the genome to identify regions significantly enriched in the ChIP sample. MACS assumes that background reads obey Poisson distribution. Thus given the number of reads in a given interval within the control sample we can calculate the probability of having observed number of reads in the ChIP sample (e.g., see flood example here). This procedure is performed for several intervals around the examined location (2d, 1kb, 5kb, 10kb, and the whole genome) and the maximum value is chosen. One problem with this approach is that it only works if both samples (ChIP and control) are sequenced to the depth, which is not usually happening in practice. To correct with this MACS scales down the larger sample.
- Compute False Discovery Rate (FDR) - Feng:2012 explains computing FDR in MACS as follows: "When a control sample is available (and you should really always use it - AN), MACS can also estimate an empirical FDR for every peak by exchanging the ChIP-seq and control samples and identifying peaks in the control sample using the same set of parameters used for the ChIP-seq sample. Because the control sample should not exhibit read enrichment, any such peaks found by MACS can be regarded as false positives. For a particular P value threshold, the empirical FDR is then calculated as the number of control peaks passing the threshold divided by the number of ChIP-seq peaks passing the same threshold."
Finding peaks
In our case we have two replicates each containing ChIP and input DNA samples. We will first run MACS2 on pooled data (combining two ChIP samples and two inputs, respectively). We will then run MACS2 on each replicate individually. Finally, we will pick a robust set of peaks present in all three callsets.
Splitting data into individual samples
One complication with the way we processed all data is that we have combined everything in a single dataset collection. MACS however will need for us to separate ChIP samples and controls. Fortunately for us we have set readgroups when we were mapping reads to the yeast genome. This will come handy for us right now because we will:
- merge the entire collection of mapped and filtered BAMs into a singe BAM dataset
- split this dataset into four separate BAM files using readgroups
- run MACS on resulting files.
First, to merge a collection of mapped, filtered BAM files into a single dataset we will use NGS: Picard → MergeSamFiles:
![]() |
Merging a collection with MergeSamFiles. Here we use default parameters. |
Next, we will use NGS: SAMtools → Split to separate merged file into individual BAM files. Each resulting BAM file will contained aligned reads corresponding to original four datasets:
![]() |
| Splitting BAM dataset on readgroups. This will produce four BAM datasets. |
![]() |
| Resulting datasets. Each contains aligned reads from the four original conditions. |
Running MACS2
Now it is time to run MACS2. First we will use NGS: Peak calling → MACS2 predictd tool from the MACS2 package. This tool will help us to find optimal parameters for running peak calling function of MACS2:
![]() |
Running predictd for estimate the d parameter. Here we set Effective genome size to Yeast-specific value, set Band width to 150 (the fragment length after size selection), and increase Set upper mfold bound to 100 (this is a ChIP-exo experiment where we expect to have sharp, greatly enriched regions. Leaving this parameter at its default of 50 may fail to find any peaks because these particular datasets were generated by ChIP-exo protocol). |
This procedure will help us estimate the d parameter by performing the [cross-correlation] analysis between reads mapping to + and - strands. Let's look at these results:
| Replicate 1 | Replicate 2 |
|---|---|
![]() |
![]() |
| Peak model and lag between strands. |
In the case of these data peaks are very sharp and have narrow gap between them: 27 and 33 bp for replicate 1 and 2, respectively. We will use an average of these values, 30, as --extsize parameter for calling peaks using NGS: Peak calling → MACS2 callpeak:
![]() |
Calling peaks with MACS2 on pooled data. Here we choose multiple inputs by pressing button and selecting both ChIP datasets in ChIP-Seq Treatment File and both Input DNA datasets in ChIP-Seq Control File. We then select Saccharomyces cerevisiae genome as the Effective genome size. MACS2s interface is long and we split it into several pieces in this figure. See the lower section as well - it is important! |
![]() |
In this lower part of MACS2 interface set Build model to Do not build the shifting model (we have already done this with preductd in the previous step) and *Set extension size to 30 (the number we estimated in the previous step). Finally, we will only ask MACS2 to produce two outputs: Peak summits and the one it produced by default, which contains peak coordinates. |
If you set parameters as was shown above MACS2 will produce two outputs (if it produced more just find the ones called narrow peaks and summits). Let's click on the pencil icon() adjacent to summits and narrow peak datasets and rename then as shown below:
![]() |
MACS2 output with summits and narrow peak datasets renamed. |
Next, we will run MACS2 on BAM datasets for Replicate 1 only:
![]() |
Calling peaks with MACS2 on R1 With the exception of selecting only R1 datasets, all other parameters should be set as in the previous figure. |
- rename resulting datasets as
R1 summitsandR1 peaks - run
MACS2run on Replicate 2 - rename resulting
summitsandnarrow peakdatasets asR2 summitsandR2 peaks.
In the end you should have something like this:
![]() |
|All MACS2 datasets. After running MACS2 three times we should have polled, R1, and R2 datasets.
Inspecting peaks
What is in the output?
Looking at MACS2 data we have gotten the following numbers of peaks:
| Pooled | Replicate 1 | Replicate 2 |
|---|---|---|
| 974 | 955 | 784 |
Peaks data is generated in the following format:
1 2 3 4 5 6 7 8 9 10
--------------------------------------------------------------------
chrI 35 491 MACS2_peak_1 176 . 10.35332 21.51081 17.68957 101
chrI 87135 87212 MACS2_peak_2 127 . 7.71763 15.89278 12.78060 26
chrI 92612 92793 MACS2_peak_3 153 . 9.22373 18.72748 15.31966 49
chrI 119739 119782 MACS2_peak_4 78 . 6.08885 10.52482 7.82302 25
where columns are:
- Chromosome
- Start
- End
- Iterative id given by
MACS2 - Integer score for display
- Strand (irrelevant in this case)
- Fold-change (fold enrichment for this peak summit against random Poisson distribution with local lambda)
- -log10P-value (e.g., 17.68 is 1 x 10-17)
- -log10Q-value from Benjamini–Hochberg–Yekutieli procedure
- Relative summit position to peak start
How many peaks are common between replicates?
To see how many peaks are common between the pooled datasets and the two replicates we will use Operate on Genomic Intervals → Join tool twice.
Galaxy main has two tools called Join. Don't confuse them! Here we are using the one from Operate on Genomic Intervals section.
First we will join Peaks pooled with Peaks R1:
![]() |
Joining Pooled and R1 results with Join tool. Note that because we renamed the datasets they are now easily selectable. |
Next we will join the result of the previous operation with Peaks R2:
![]() |
Joining Pooled/R1 with R2 results with Join tool. Note that because we renamed the datasets they are now easily selectable. |
This results in 723 regions are shared among polled, R1, and R2 peaks. Let's call this High confidence set. Before we can use it however, let's cut out only relevant columns. Since we have produced this dataset by joining three other datasets it is three times wider (30 columns). To cut this first three columns we can use Text Manipulation → Cut columns tool:
![]() |
Cutting columns from Join output. |
Rename the last dataset as High confidence set. This will make it easy to find as we continue.
Using Cut columns tool produces a dataset of tabular type. However, by cutting the first ten columns we have created a dataset in BED format. Thus we need to let Galaxy know about that by resetting metadata as shown below.
Next we need to make sure that output of Cut columns tool has the type BED. To do this we will edit its metadata as show below:
![]() |
Setting metadata to datatype BED. Click the pencil icon() adjacent to the dataset and choose Datatype tab. There you will be able to set it to BED. |
Let's look at everything in the browser
Let's visualize Merged peaks as well as Narrow peaks and Summits produced by MACS2 in IGV by clicking on display with IGV local links adjacent to Peaks pooled and High confidence set datasets (you should already have browser open):
![]() |
|An overview in IGV. Here you can see original bigWig datasets along with predicted peaks.
What sequence motifs are found within peaks
In this experiment antibodies against Reb1 protein have been used for immunoprecipitaion. The recognition site for Reb1 is TTACCCG (Badis:2008 and Harbison:2004). To find out which sequence motifs are found within our peaks we first need to convert coordinates into underlying sequences. This is done using Fetch Alignments/Sequences → Extract Genomic DNA tool:
![]() |
Extracting genomic DNA corresponding to ChIP-seq peaks. Here we use Merged peaks dataset generated few steps earlier. |
Next, we need to make sure that all sequences are sufficiently long for finding patterns. MEME, the tools we will use to find motifs, required sequences to be at least 8 nucleotides long. So we will remove short sequences using FASTA manipulation → Filter sequences by length tool:
![]() |
| Filtering FASTA by length. Here we are removing all sequences shorted than 8 nucleotides. |
Now we can run Motif Tools → MEME:
![]() |
Running MEME on length-filtered FASTA sequences from the previous step. Note that Options configuration is set to Advanced and Check reverse complement is set to Yes. |
MEME generates a number of outputs. The most interesting is HTML Report. It shows that 620 regions contain TTACCCG motif:
![]() |
| MEME Motif found in 620 sequences corresponding to common peak regions. |
Summarizing ChIP signal enrichment across all genes
How many genes contain upstream regions enriched in ChIP tags. This is often represented as a heatmap:
![]() |
| Heatmap example from DeepTools documentation. |
To generate the heatmap we must first produce normalized datasets for the two replicated we have. This is done using NGS: DeepTools → bamCompare tool:
![]() |
Running bamCompare on replicate 1. Here we set Method to use for scaling the largest sample to the smallest to SES (although you may want to try other methods as well. SES was briefly discussed above. |
Perform the same analysis on Replicate 2 datasets and rename the two resulting items as R1 normalized and R2 normalized.
Because we want to plot enrichment around genes we need to download gene annotation. We will use Get Data → UCSC Main for this:
![]() |
Getting data from UCSC. Here make sure you select assembly called sacCer3 and you are choosing SGD Genes. Clicking get output will show the next screen shown below. |
![]() |
| Here just click Send query to Galaxy. |
Next, to prepare data necessary for drawing the heatmap we will use NGS: DeepTools → computeMatrix utility:
![]() |
| Computing matrix - the data from which heatmap will be built. Here both normalized datasets are select within Score file box, yeast genes we have just downloaded from UCSC are chosen as Regions to plot. 'reference-point is set as computeMatrix main option and, finally, upstream and downstream distances are set to 2,000 bp. Obviously you are welcome to play with these parameters. |
Finally, we can visualize the heatmap by using NGS: DeepTools → plotHeatmap tool:
![]() |
Drawing heatmap with plotHeatmap tool. |
The resulting image shows that a significant fraction of 6,692 genes present in the annotation data we have used contain Reb1 binding sites within their upstream regions:
![]() |
| Heatmap showing distribution of Reb1 binding sites across upstream regions of 6,692 yeast genes. |
We did not fake this
This entire analysis is available as a Galaxy history here. Import it and play with it.
And so it goes...
Hopefully this tutorial has given you the taste for what is possible. There are more tools out there so experiment! If things do not work - complain using Open Chat button below or our support forum.











































