First ATACseq training material!
Many people are waiting for it! We are proud to present the first Galaxy training material on ATACseq data analysis.
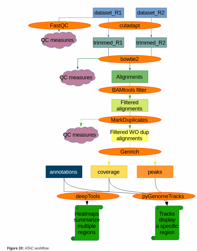
ATAC-Seq (Assay for Transposase-Accessible Chromatin using sequencing) is a method to investigate the accessibility of chromatin and thus a method to determine regulatory mechanisms of gene expression.
This training material was started during the CoFest at GCC2019 and is developed by Lucille Delisle, Maria Doyle, and Florian Heyl. Thanks a lot for your contribution to Galaxy training material!

All our Galaxy training materials can be found on the GTN website.


