← Back to news

New Paper "High-resolution TADs reveal DNA sequences underlying genome organization in flies"

New manuscript by Fidel Ramirez et al. about "High-resolution TADs reveal DNA sequences underlying genome organization in flies" was published today. Want to learn HiC data analysis? Try HiCExplorer in your tool menue!

High-resolution TAD boundaries in flies.

Abstract

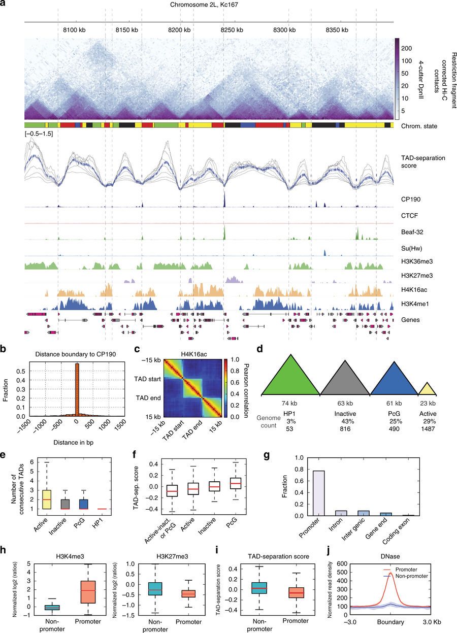
Despite an abundance of new studies about topologically associating domains (TADs), the role of genetic information in TAD formation is still not fully understood. Here we use our software, HiCExplorer (https://hicexplorer.readthedocs.io) to annotate >2800 high-resolution (570 bp) TAD boundaries in Drosophila melanogaster. We identify eight DNA motifs enriched at boundaries, including a motif bound by the M1BP protein, and two new boundary motifs. In contrast to mammals, the CTCF motif is only enriched on a small fraction of boundaries flanking inactive chromatin while most active boundaries contain the motifs bound by the M1BP or Beaf-32 proteins. We demonstrate that boundaries can be accurately predicted using only the motif sequences at open chromatin sites. We propose that DNA sequence guides the genome architecture by allocation of boundary proteins in the genome. Finally, we present an interactive online database to access and explore the spatial organization of fly, mouse and human genomes, available at chorogenome.ie-freiburg.mpg.de.